【2022-暑期线上项目-通知】集思未来国际化研究导向型科研项目课题报名通知
2022-03-25 1117(次)
1.【项目简介】
本期课题共 18 个,分别由来自麻省理工学院、卡耐基梅隆大学、康奈尔大学、牛津大学、剑桥大学等世界名校知名教授任教。覆盖人工智能、大数据、架构与算法、电子工程、机械工程、金融、物理、化学、材料等前沿交叉学科。
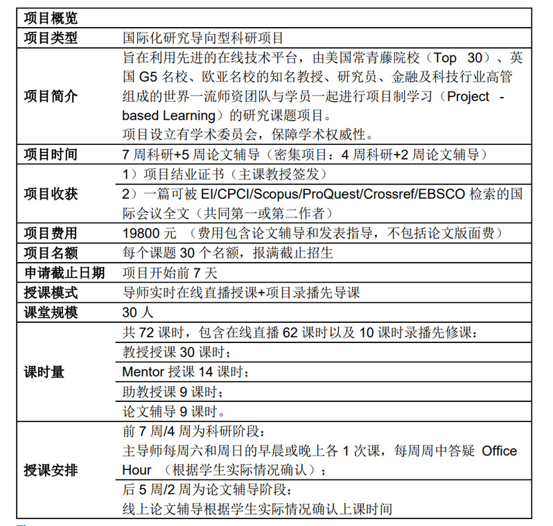
2.【项目概览】

3.【课题目录】
(1)本次研究课题共18个专业课题方向供学生选择,同学们可选择其一参加。
*项目大纲、研究背景资料、教授简历及过往科研成就等信息可点击文末【阅读原文】查看附件内容*

(2)授课形式:
导师实时在线直播授课+项目录播先修课;30人小规模课堂授课;
包括但不限于课上问答互动、课后Office Hour答疑互动以及线上教务平台问答互动等;
(3)课时安排:
共12周,72课时,包含在线直播62课时以及10课时录播先修课。
其中:教授在线直播授课30课时、Mentor授课14课时、TA授课9课时、论文辅导9课时及录播课程:先修课10课时;
(4)上课时间:
前7周/4周为科研阶段:主导师每周六和周日的早晨或晚上各1次课,每周周中答疑 Office Hour (根据学生实际情况确认)
后5周/2周为论文辅导阶段:
线上论文辅导根据学生实际情况确认上课时间
以下为课题目录中选取的两个项目海报,同学们可以扫描海报中的二维码,获取课题详情以及教授背景介绍,研究课题方向,课程大纲等详细信息。
*其他项目详情请见【阅读原文】附件*

4.【报名条件】
(1)我校全日制在校生;
(2)语言要求:托福80,或雅思6.0,或大学英语四级500、或大学六级470;
注:若无以上符合要求的语言成绩,可申请参加项目方组织的笔试或面试。
(3)学习成绩优良,建议GPA3.0及以上;
5.【项目时间】
(1)项目开课日期:2022年7月3日至2022年8月13日(开课时间根据所选具体项目确定,论文投递需要额外1-2个月时间);
(2)项目报名截止日期:项目开课前7天(若部分项目提前满班,则根据学生需求进行调剂或增开)。
6.【项目费用】
(1)项目费用共计19800元人民币(其中费用包含论文辅导和发表指导,不包括论文版面费);
(2)注:报名2022年度“南开大学出国出境”公众号推送的线上学习项目,在完成学业后均有机会申请“全球南开”奖学金资助。
【联系方式】
集思未来丨陈老师
电话:15801425396(同微信)
邮箱:hongling.chen@gecacademy.cn
【报名链接】
附件:
附件:2022年暑期集思未来国际化研究导向型科研项目课题介绍.pdf